Loading...
 
Skip to main content

ToDo List (Fixed or cancelled)


Pretty Custom tracker view (tracker85) 

box

Since results of search query in Google alert show index trackeritems as pages (producing a link in google alert for example is https://wiki-to-yes.org/item11784-Der-innere-Konflikt-als-Widerspruch) the tracker view should be displayed in a custmised wiki page so it doesn't look like a dead ending page. The look I think is more attractive for users is like the screenshot (URL: https://wiki-to-yes.org/FAQs). So I just need a place where to set a heading for each tracker explainimng what the page shows with buttons (to access tracker and to edit and so) like the screenshot. See mail with subject "Pretty tracker view".

  1. I will create a template on a wiki page so you can edit it.
  2. I will integrate the fields in the template
  3. I will design the template using https://wiki-to-yes.org/FAQs header+buttons

Estimate = Out of scope
Status = Cancelled

Not that urgendt and depending on cost and budget or postponed

We'll have to see how premium access will be ordered.


Optimizing the seach

More like a discussion for now.
We need to wait for Manticore

Elements of discussion
  1. This is important also. The search commands should be unique. If I search for excample in a trackerlist like https://www.wiki-to-yes.org/Lexikon it is enough to enter some letters and all the items where those letters appear as strings (not just as words) will be found. If I seach via the seach field in the main menu I would have to enter * in order to find words where the letters I entered are just a part of it. Now in German language we have words with different endings and many words which are word-combinations. For example it can be "Bau" or "Bauen" or "Bauer". So I would have to enter Bau* to find all the words I am looking for. I like to have it similar ro the search like in trackerlist without the need to enter asteriks. So it will be the same way for users to find something.
  2. !!!Search results incomplete. I search for "Social Proof" no results though it is on https://www.wiki-to-yes.org/Denkfehler-Wahrnehmungsfehler 2 times. Seems, that content in fade plugins will not be indexed. Not good, since there are longer parts oft content in fade areas I just wanted to hide not to be insvisble when searching for it. Can we change it easily, that text in fade plugin will be found as well or is it a bug?

Printing

There is an option https://www.wiki-to-yes.org/tiki-print_pages.php I would like to offer printing (or pdf creating) of all the pages below a submenu in the structure,. For example Printing all the files below "https://www.wiki-to-yes.org/Mediationshandbuch?page_ref_id=4532" following the structure. Using https://www.wiki-to-yes.org/tiki-print_pages.php I can only chosse the main structure which is for example "https://www.wiki-to-yes.org/tiki-edit_structure.php?page_ref_id=2991" If I want to print the pages below a substructure I would have to choose the pages individually. Can you offer a button like printing all the pages according to the structure including the page https://www.wiki-to-yes.org/Mediationshandbuch?page_ref_id=4532 and all the pages belonging to the substructure?

While it has been discussed it the list a few times since Tiki creation, the task cost stop any attempt to look at this.
It will require deep coding into the structure to create a list of pages under a sctructure and check that the user can do that (permissions) even when the pages are not displayed on screen. Then initiate the print command and again make it so it can't be reused later without checks of permissions (printing can be interrupted... no paper, etc). Big headache and A LOT OF money + it may not be acceptable for the Tiki core packages.

AT: Question: There is an option https://www.wiki-to-yes.org/tiki-print_pages.php which should do the work I like. It doesn't work. Easy to make it running?

Select all category for approval

The aim is to avoid entries on pages that are out of control. Approve page revision is the feature given for that. Here I still believe that perspectives are the best solution. Then I can reduce the number of categories that needs page revision in a perspective for users where all the categories need approve page revision. Editors will have another perspective where they can add one of the many other categories. Let us check the risks for that plan.
Alternatively we have to take care that all categories will be set to approve page revision. If that is the only way possible I first will try to reduce the number of categories and to avoid that further categories will be created. Then we can check all the categories and sub-categories (first on dev) for you to test and fix this issue.

I don't understand what you are trying to do here and you mix too many things (category, approval, perspectives...).
If "The aim is to avoid entries on pages that are out of control" just block editing on those pages.
It can be done by direct permissions and a note (editing has been disabled for this page)
It can be done using a content access category (not-editable) and for this category you display a module saying page can't be edited.
No ?

Previous
+ Possible fix, set categories accordingly as above
  1. Who can edit ?
    1. Group that can edit an or create a page: 50, 43, 33, 24, 7 and 3
  2. Who can approve ?
    1. Goup can approve page revision: 24, 7 and 3

    New page automatically set for "pending approval" (if possible) : 24, 7 and 3
  • You should set your categories permissions for Wiki; Edit.
  • Enable "Revision approval categories" FOR THE SAME CATEGORIES (admin=>Wiki=>Flagged revisions: "Revision approval categories")

+ Proposal, Mapping categories, permissions and objects - see details in email"
  1. Create a Map of your Tiki with pages categories and permissions.
  2. You define what content OR category (should be set for approval or not approval)
  3. Elaborate a plan
    Arthur: See my mail. I think the best way is according to your advises: Option, "all categories or if parent categories are selecten the child categories will be included in tiki-admin.php?page=wiki&cookietab=3&highlight=flaggedrev_approval in field "Revision approval categories". Please proceed with that.

The aim is to protect the site against hostile changes. At least premoum users (users of premium group) will be inbvited to add and change pages. I do see three options to achieve that aim:

  1. one is to allow (admins or other groups) to add categories that are not limited by property: "Limit wiki page categories to those under this category" under https://dev.wiki-to-yes.org/tiki-admin.php?page=category (what was possible with perspectives) possible with permissions????
  2. the other one is to develop a way to select all categories that require approval (tiki-admin.php?page=wiki&cookietab=3&highlight=flaggedrev_approval) ?
  3. finally it would also help if child categories will be included if I select a category under tiki-admin.php?page=wiki&cookietab=3&highlight=flaggedrev_approval

Please choose the easiest and quickest solution. (see mail from today 24th of January). It is possible to mark all categories in tiki-admin.php?page=wiki&cookietab=3&highlight=flaggedrev_approval manually if I do have less than 300. Sometimes, when content work is finished, I think the number of categories will not be increased anymore.

Jitsi

There are some optioins in admin area for implementing Jitsi. See here please: https://www.wiki-to-yes.org/tiki-admin.php?page=connect#content_admin1-3 is it possible to implement Jistsi as I did with big blue buttom before? Waht is needed to do so. Or is there another elagant way to offer meetings on Wiki to Yes? I do have e free Jitsi accopund The API is: vpaas-magic-cookie-314019e370b04535bd75ab8e2c29fec3

My understanding is that to use this option you need your jitsi server and instance: https://desktop.jitsi.org/provisioning
Creating a jitsi room and adding a user (with his real name or username) through a button should be doable with a little code.
Explain me what you want to do.

Cloumn-sizes for liting (moving from trackerlist to plugin list)

(discussed by mail)

  • Popover to accordion (mobile compatibility)
  • Ability to set col width
  • Find a way to use customSearch with A-Z filter

Move Smarty tpl to Wiki page tpl

It should be possible for the simple one like listing (no conditions or code)

  • To be experimented...


9. Bernard's suggestions

  1. Problem with primary buttons
    btn-primary is badly and defined (duplication ?) it happens text and background color conflict due to bad customisation. Require investogation and fixing (once for all and for all)
  2. Create a "Mein Profil" nice page to display a user profil (example: https://bootsnipp.com/snippets/K0ZmK) instead of showing the tracker interface
  3. Do you need to give access to https://www.wiki-to-yes.org/my to your users ?
    While it is nice a full of options, do you really need this in your business ? How many users will really get there ?
    Admin => Default user preferences, User preferences screen, Display "My Account" in the application menu
  4. You have missing pages here : https://www.wiki-to-yes.org/Person
  5. You have a plugin perspective error here : https://www.wiki-to-yes.org/Navigation
  6. You have a missing page in the module Lexika at : https://www.wiki-to-yes.org/Navigation
  7. You have missing pages in the "Nutzungsmöglichkeiten" tab at https://www.wiki-to-yes.org/Start-Intranet_Level1#contentdochome-3
  8. You have access to the Tiki Wizard in the "Neu hier?" tab but it is disable at https://www.wiki-to-yes.org/Start-Intranet_Level1#contentdochome-5

Later


Tablesorter page change unexpected

If I use tablesorter (i.e. on Interventionenfinder, the page commands (next page and so on) are only visible on top of the sheet not at the bottom where it will be needed and where it is expected. On bottom it will become visible from the second page on. If I usde "showpagination=y" the opages are not the same as in tablesorter. Means if I switch to page 2, tablesorter still is on page 1. Is it poossible to show page options on tablesorter at the bottom of page 1 already?

+ Tablesorter has not been upgraded since a while (years for the code) and is based on JQuery something that is slowly diying and become deprecated. I suggest we turn this into a plugin customSearch. + https://github.com/Mottie/tablesorter + https://realtoughcandy.com/is-jquery-dead/

3. Pluginalias

  1. How to migrate the old plugins to the new pluginaliase.
    I can evaluate mass replace if you produce a matching table (asked already)
    My question was: How is ist possible to find plugins in wiki pages?
    Bernard: Not within Tiki, only in the database (sorry if I missed the question) , do you want me to proceed ?

Arthur: Not yet. I first will check if we need more pluginaliase.

  • Notes: Category (in search field) should have helped to set this properly but the way the categories are set at wiki-to-yes doesn't allow this. Don't you think the category lookup should be removed from the search page ?
  • Search in List plugin needs "*" if I search for strings which are just part of a word. The search in Trackerlist plugin works better. It also finds strings that are jusr part of a word. Possible to generalize it (that "*" is not needed when seraching whereever?

7. Mails

  1. Mails from wiki look more pretty (with headline and footer). There is an option "Text string used to customise mail templates" on https://www.wiki-to-yes.org/tiki-admin.php?page=general Does it mean we can make a template that mails from the prgram looks a bit more professional? Like Header "Mail from Wiki" and Footer "You receive it automatically. Responiosble is .... "


7. Some design and content issues

  1. In trackers (i.e. here: https://www.wiki-to-yes.org/Inhalte) the field ID 885 "examenSchule" is causing line breaks.
    I like to show a list without line breaks. Hope this easily is possible with list plugin. The properties of that category field doesn't offer this option.
    See the picture please: Image
    Much more complicated than it look (result from categories), I ended with a css fix (not elegant but work). Alternative with template and code to replace in array carriage return is a few hours... 😳 :
    Arthur: Looks better. Maybe later more. I will check


Just Questions (occasionally to do)


  • There is a very interesting plugin „together“. That might be helpful. Tiki manual doesn't recommend to use it. What do you think? In case it can be used unfortunately it must be available on the page where working together is wanted. Is it possible to put it in page actions? Then it is available everywhere.
  • I want some categories to not be shown on the page. The field "Exclude these category IDs“ on https://www.wiki-to-yes.org/tiki-admin.php?page=category allows it. But again I have to enter each of so many categories. Isn’t there a tree I can enter and all the child categories are included? Then I would need just one or two categories to be entered there.
  • Some categories seem to be empty there in the field "Exclude these category IDs“ on https://www.wiki-to-yes.org/tiki-admin.php?page=category
  1. Admins or team members should not need their editing to be approved. This point came up when you asked me why I (as admin) approves my own entries. For me it doesn't matter but if it helps to make data management easier the questions comes up if and how we can exclude admin from prving his own entries.

Just for improvements on TIKI

  1. Just a hint on a bug: If I edit the structured menu and I want to move an item from bottom to top the page doesn’t scroll.
  2. Recaptcha3 with plugin tracker (anonymous can create an item)
    Issue is confirmed and I believe this is related to recaptach + plugin tracker registration. Fixing has to be budgeted and my minimum estimate is 10 hours. We can use alternatives (captcha as it is or captcha questions: "how much is 10 + 10")
  3. Group field: You said there is a bug and I assume when it is fixed there are some options easier to realize. So I am full of hope.

not sure about


  • User do not need homepages. Can I switch it off?
  • They also do not need a gallery (exept user photo), Can I switch it off?



Lists

  • trackerfilter is slow (i.e. https://www.wiki-to-yes.org/Recherche) better with a list commenad?
  • Regarding popups in plugin list commands I propose to just link to the item itsself with objectlink. (Then we need no popup). Is it possible to then open the item in another window (target= blanc)?

Create a list of all who contributed to the site. (to motivate authors)

see mail of 28th February and mail with subject "Display the creator AND contributors of a wiki page". Set a customSearch to select which user we are looking for.

previous requirements

I like to build in features that motivate authors to write articles, conteibutions and comments. It would be a good motivation if this engagement is visible to everybody. Now what are the options? A list of users showing contributions, equivalent to a list of all the authors (users who contributed to a page or an article) with the name of page or article and a link to get there. Is that possible? How would a kind of reward or activity page (listing) look?

I can manage a kind of reward or activity page (listing)

  • Best contributors on the top with start or... icons
  • 10 document they contributed to (or more)
  • Filtering ? (you don't want to see Arthur Trossen everywhere or Bernard Sfez) ? ;-)
    Arthur: Yes please. Sure you have good ideas for that. The purpose is, to motivate users to contribute. Contributions are Wiki-pages where they worked on. Good to just have a list of users (name and surname) and the number of contributions. Maybe that's enough already. Good if the page links appear when I click on the user's name. In the list Arthur and Bernard appear only once. Question: Is it possible to occasionally add this information (number of contributions) to the user's profile as like a field "number of contributions" appearing when I click the user name on Mediationsfachleute?


See the mail of 28th of February. There should be a line like "(c) author, title, www.wiki-to-yes.org/pagename, last date of contribution". I tried to use the (c) Tiki feature once. Then there apperaded some fields in page property of a wiki page where the (c) owner could be added. Guess it was steered over https://www.wiki-to-yes.org/tiki-admin.php?page=copyright where the copyright checkbox was activated. I cannot test because I do not want to touch admin properties on the life page and I cannot access the dev. page for some reasons any more. Maybe its enough to just click the copyright feature there and everything is as it was.


SEO

Google alert sends me links to Wiki to Yes sometimes. That's great. For some reasons the links always link trackeritem. That's ok. But better if Links to articles and wikipages appear also.

  • Make sure that all wiki-pages, articles, forum posts will be indexed by Google it is important that wiki to yes comes up in seracing machines like google. I received a message from google, that the robots.txt doesn't allow google to index the page. Links should show wiki paged not pdf's of them.
  • Google message says that robots.txt doesn't allow indexing
  • New Video page indexing issues detected for wiki-to-yes.org. This message came from google. Please fix it (Mail from 24th of March and my response from 28th of march, asking to fix it)
  • Connect wiki with google analytics

Tracker filtering/search behaves weird

Items will not be found. See https://wiki-to-yes.org/00.AT-Testsearch

Status = Go

Tracker fiiltering multiselect fields

Status = Waiting for bug fixing of Tiki


Preparing tracker - example is Lexikon - to shift trackerlist commands to pluginlist where the look and feel and features are simular to tablesorter. Actually to replace it:

  • Plugin customSearch
  • An A-Z module

See: https://wiki-to-yes.org/00.Bernard_playground
Issue : The autocomplete should be possible for all fields (columns). Possibly solved

More investment should be done around Tiki26x or Tiki27x with new search front-end project based on Manticore Search (new search engine)

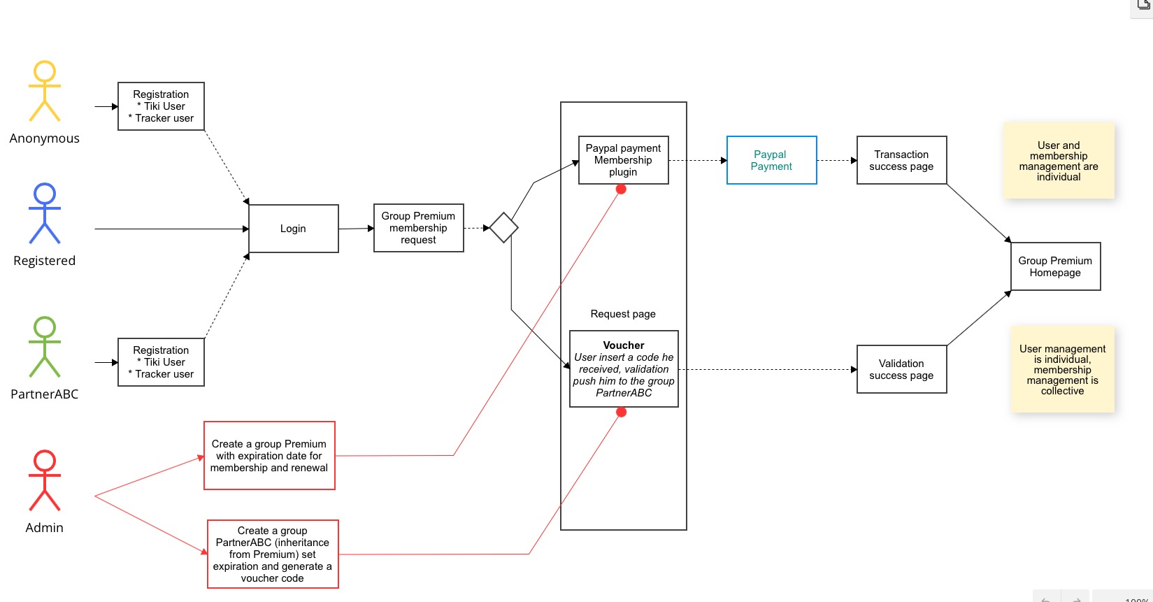
Premium access (membership with payments)

Make premium access possible where payments will be managed via https://www.digistore24.com//.VPN-Call from digistore allows access of premium group and VPN call from digistore cancels access if continuing payments fail or the contract will be dismissed.

Status = GO
former requirements

Setting specifications and worflow (emails)
Image
Allow individual

Proceeding with:

  1. Registered user should be able to apply as member of premium for life (group)
  2. Registered user should be able to apply as member of premium yearly (group)
  3. Fix Paypal process so it work smoothly
  4. Recreate invoices so they look like it should


To be improved ongoing:

  1. Modify the Group management so we include a passcode to subscribe to a group (partner => inherit from premium yearly)
  2. Generate the passcode in the group management
  3. Allow registered user to register to a partner group using the unique passcode of the group


AT: we need a further acces via invoices. Means User applies premium-membersghip, fills a form, signs a contract and is in the group. It will be automatically prolonged after one year if the contract is not dismissed.

Tiki can do auto-renewall of group membership. But this is not about payment which is something else.
It's not a small thing and need to be detailled...

  1. Registered user can apply to premium group here: https://www.wiki-to-yes.org/WikiPremium
  2. ...
  3. Paypal account will be used for subscriptions

'' Logged as a test user I paid for a subscription and was returned to the payment page. (Not to the group homepage)
I tried in several and I can’t get it to work. In all case this page - Look at it as the test20 user, NOT admin - https://dev.wiki-to-yes.org/tiki-payment.php?invoice=109. It shows too many things and is hard to understand.''
I suggest :
Image

+Arthur: Yes why not. We can say there "Payment was done please forward to ... and button.


We have 3 Groups under Premium with membership payment. I see 4 grous

  • Partner (id7)
  • Premium (id50) - Membership is valid for one year
  • Premium_for_ever (id33) - Membership duration is unlimited
  • Premium_for_Members (id43) -
  1. Assign a user to a group on payment
  2. Create an invoice (stored, sent ?)
    Let's first complete everything then we will be smarter to decide how we add partner members
    1. Assigning member from an association to a group" icon="y")}The option you wrote are not useable or don't make any sense for a computer. (sorry). It theory it would be possible to create an API in Tiki24 (coming soon) and to place it on each site you are partner with so they are able to use their own user management system to assign users to one of your Tiki group. But this is in theory... You don't do that with a solid business plan as it will require you to support their API on their site with their user management system. You will need also to manage that on your Tiki... initial setting is something between 5000 to 10000 euros. Your partner support and yearly maintenance will also have a cost.
      Arthur: OK I understand. At the moment it is not a solution. Ideas: User of another association have a special passcode (which will be distributed in that association and changes every year) or just a checkbox where they promise to (still) be member of that association, which might be approved in a way or something like this. Sure we'll find a solution for that as always.

Searchmodule at Artikelverzeichnis

Focussed search on types like articles, users and so on via search module.
I implemented a search module on Magazin. I like to liomit the search only on type articles, before I land on https://www.wiki-to-yes.org/tiki-searchindex.php where this option is availabel. I didn't find how to add this parameter it in the search module.

Alert on copying content

In the sample (https://www.stangl.eu/) apperas an alert box. Please create the same. Mail of 28th of February
Text that should be shown: "Sie kopieren Inhalte von www.wiki-to-yes.org/pagename. Bitte vergessen Sie nicht, den gerade kopierten Text mit dem (c) Hinweis in der vorgeschlagenen Form zu belegen." See mail of 28th of February

Fixed

Backlogs

  1. On https://www.wiki-to-yes.org/Termine there is an error message "Use the Package Manager to install it here."
  2. Same is on PDF pages like https://www.wiki-to-yes.org/WR2455 there is the an error message "To view pdf files Tiki needs npm-asset/pdfjs-dist-viewer-min package.Please contact the Administrator to install it."
  3. Since we have a various number of lines now, please make "-" as it was before. A snall grey li--ne.

Structured menu (just a question) 

This is just a question before I invest money in that: Is it possible that the tree is shown like on the screenshot when I click the home icon in structured menues? Actually the structured menu doesn't mark the page where I am. It shows the pure menu tree. It would help to better find my position on the page when the page I am will be marked and shown in the tree that I know where I am.

CSS

  1. I need some single wiki pages without page actions, page id, page description and categories like Start-alt or user_profile but now on business_profile since I want to use this for larger profiles. How did you manage that user_profile doesn't show off the top page informaton?

Done through custom css field and updated in the scss style file on each update

  1. Page size different on different devices: On my iPad the page looks like screenshot. Same is on my macbook when google is the browser. There are unwanted line breaks. On my iPad it happens only if I am not logged in.On my MacBook it happens even then. Look and feel should always be the same. When I am logged in as admin everything looks fine.



Contact page

I want to use the form on https://www.wiki-to-yes.org/contact for registered and anonymous users the same way. Actually anonymous user cannot use the form. Using a tracker for that is not needed. No need to store something and no need to exceed the databases. The form should have the same fields and design like on contact. It simply should be used by anonymous users as well.

previous requirements
+ You have several part of everything here and there (https://www.wiki-to-yes.org/Kontakt-TPL, tracker contact, a template contact, and more) and it is hard to understand what is used or not. + Seems https://wiki-to-yes.org/contact is used and is a smarty template for both anonymous (ask for email) and registered (don't need to ask for email). + What do you want me to do ?
    1. Change the design ?
    2. Create a new contact form using a tracker with different fields ?
      What fields, what values ?
  1. Contact page: Registered users have a form like Image non registered users do not have it (If I remember correctly contact us didn't work for anonymous users. But maybe I did something wrong https://doc.tiki.org/Contact-us). The page appears to anonymous users as follows: Image . I like to have it common to both kinds of users (a common form).
  2. Contact page: Is it possible to offer a difference of cases and content? I.e.: mail to admin, prefilled content "xxx", mail to editors, propoeed content "yyyy". Once I tried to use a tracker. But I thnik this is too much data and we want to avoid additional trackers and tracker fields. Sure you have a good idea.

Articles

  1. something is wrong. if I store a new article, a system error appears. But not alsways. it seems to work if you take the line - == - out. But in fact it doesn't work even then. you will not receive a system error, but the will be trapped and the whole article cannot be stored. the text of the article I wanted to store is here 00.AT-TextexampleArticle. I tried to create a new article with very little content here: https://wiki-to-yes.org/article1217-Thu-ringer-Projekt-Gu-terichter. Now the message was: "page doesn't work". But the article was stored though.
  2. When users open an article they get out of the structure. I like to offer users a button or something else that they find back to the page where the article belongs to. This is for example this one Kolumne. I wonder if it is possible to link to establish a button or a link on top of an article automatically to link to pages where those articles are listet (i.e Kolumne Those listings are equivalent to topics of articles). See the picture beside. i tried to set the link in the properties of an article in the field "subtitle" under the advances register. This would be enough. But this field doesn't allow links. I also wonder if it makes sense to not use articles but wiki pages, if it is possible to let them appear in the same format and functionality?

6. User

I created : https://wiki-to-yes.org/user_profile
Work in progress...

  1. Cleaning properties (regarding author see my mail from today)
    1. Can't disable "Wiki copyright" (seems embedded in footnote area - https://www.wiki-to-yes.org/tiki-admin.php?page=copyright
    2. Wiki author list style (https://www.wiki-to-yes.org/tiki-admin.php?page=wiki)
  2. author-module in Footer as you proposed, see my mail from today
    Added a module "customContributorsPages_bs" and created 2 templates.
    I really see a lot of modules. I have no idea where they placed are and what they do. I'm adding the suffix _bs for the modules I'll be doing and working on from now on.
  3. Please hide pageID, page actions and catorgories on user_profile pages
  4. Hide the wikitop_actions button on user profile pages
  5. Added the town after the zip code
  6. Added truncate code for long URL without dash

  7. Users are unassigned from all group when they registered on a Mediation and removed from this group
    Fixed on Dev (https://dev.wiki-to-yes.org/tiki-adminusers.php), Fixed previous users on databse (Registered group missing)
    Ported on prod
  • On https://www.wiki-to-yes.org/Termine there is no calendar available. There is an error message: "To view Tracker Calendar Tiki needs the latest npm-asset/fullcalendar-scheduler package. Use the Package Manager to install it here.“
    Fixed
    • Added missing packages
  • There is a search template missing on https://www.wiki-to-yes.org/Abbildungen also. The error message is: "Template page not found CustomSearch_tpl“
    Fixed
    • Pointed to the right template
  • Editing of Wiki pages works fine. If I want to save the changes, there is a white screeen appearing with the message HTTP ERROR 500 When I load the page again the changes are available. It happened for example here: https://www.wiki-to-yes.org/tiki-editpage.php?page=Mäeutik
    Fixed
    • Converted user => email and cleaned notifications list (see email)
    • Disabled Groups alter and group monitoring (you wrote me you didn't know what this is)
    • Re-instatted the "admin" user (the only user that is not an email)
  • Menu item „Direkt“: I propose to show the triangles that indicate the existence of submenues like in the structured menu also. The triangle (icon?) should not be visible on the main menu level (as it is causing line breaks and doesn’t look that nice) but on the items below.
    Fixed
    • Added CSS to add/remove sf-arrow per your request
      * I don't edit the menu items (you have to remoive the additional arrow)
  • Box on https://www.wiki-to-yes.org/Zugang should underlay the other box. Means the grey box shouldn’t stop because the other box is overlaying. The grey color should fill the whole line. This was a normal behave before an update of Tiki came in.
    Fixed
    • Remove tiki box (card) * Added CSS class to set back parameters but (card)
  • Not sure if that is stopping me from starting projects. But I think it changes treatment of users. We talked about to bring Wiki up to date where user do not need to enter a user name. What I want to achieve is, that name and surname will become visible instead. These are mandatory fields in regsitration. They should be shown as user name (no phantasy names, but e-mail).
    Fixed, testing
    • enabled Use email as username
      * enaled "Obscure email when using email as username"
  1. Content displayed depending of tracker87 item status
    *There is an unlucky prove of the registration status made by groups plugin. Have a look here please: Stegskopf-Anmeldung or here Intranet-Mediation. It would be better and more precise if there is a check whether the user is in tracker87 as pending or open. If he is pending then there could be some text like for groups Mediations otherwise thext like for groups Stegskopf. Is that possible?
  2. Show real name instead of email (login)
    Fixed
    • Using now the wiki plugin
  3. login from Stegskopf-Anmeldung don't apply homegroup rule
    If I login from here: https://www.wiki-to-yes.org/Stegskopf-Anmeldung I land on the same page not on the homepage of the group. Probably because the module was implemented on the page. Is it possible to add the landing page (= group homepage) there? Alternatively a login button opening a popup without the option to gegeister.
    Fixed
    All access (depending user group should be on the same page: https://www.wiki-to-yes.org/Stegskopf-Start

    Re-disable "Go to the group homepage only if logging in from the default homepage" ?
    Done
  4. Stegskopf category modified object in a since_last_visit_new
    *On https://www.wiki-to-yes.org/Intranet-Mediation I would like to show what has been done and changed for the Stegskopf category. (What is modified). Set a module "since_last_visit_new".
    Can't be solved, a different way should be use.
    I will try
  • The first item in structured menu should be hidden (because it is double). You realized it already. Then all the first entries got lost. Remember?
    This is still open. Do you need more information?
  • BBB: Please just have a look on it. I can access the server i.e. from here: https://www.wiki-to-yes.org/Meeting-Verhandlungen On BBB Server (which I have hired, see https://bbbserver.de ) the room is shown. But entering the room is not possible. I see a white screen. Talked already with experts of bbbserver.de and Martin Sauer. They do not see error messages (even not Martoin Sauer on the server). Would be good to know what to do. I am not sure if I will further on hirte the bbbserver. Users are not that happy with BBB and we use it quite seldom. A conference system I want to offer though. The point is to decide whether I will use BBB further on. I can give access to the owner of bbbserver.de or what ever you need for that.
    See my mail "Wiki to Yes - BBB" please. Maybe this is fixed then. I will have to figure it out.
    Fixed
    • Using a direct link
  • Button color should be white in table sorter i.e. here: https://www.wiki-to-yes.org/Verzeichnis-Mediation
    Fixed
  1. Stegskopf Dashboard
    What user from the group Stegskopf should see when they login ? Last page change for Stegskopf ? Last forum ? Something like the following links ? I need a precise plan so we can create a nice and usefull dashboard in one place.
    * https://www.wiki-to-yes.org/Intranet-Mediation ?
    * https://www.wiki-to-yes.org/Stegskopf-Sachverhalt ?
  2. Realname plugin: Please change name and surname.
    It reads now like Trossen Arthur. That is a bit inpolite in German. It should be Arthur Trossen. First fieldID 3 "user_business_name" then fieldID 2 "user_name". I know the paraname is the other way around. But the entries are like first name = fieldID 3 and last name = fieldID 2.
    Fixed
    Not me who set the admin log-in parameter "Tracker field IDs to sync the "real name" pref from" ;-) changed as you asked for the plugin
  3. Realname is not shown for admin. Can I change the user name admin with e-mail address?
    Not possible
    the user "admin" is special and has priviledges no one can even see. You should edit your content with a second user "Arthur Trossen" and leave the admin
  4. Protect email address from being copied
    show real name was meant regarding emails. I for example set my address with a linkl: "Arthur Trossen, Im Mühlberg 39, 57610 Altenkirchen, Tel. 02681 986257, e-Mail Arthur Trossen" where I am afraid bots and hackers will identify the mailto code. My question is if there is another way to show e-mail with link in a more secure way.
    Fixed
    Tiki has a protection for email address but you must enter your email as is "arthur.trossen@wiki-to-yes.org" not trying to create a link

    I don't understand... give me an url, what, where, what you want...
    the only question is: If I set a link like
    Copy to clipboard
    [mailto:arthur.trossen@wiki-to-yes.org|Arthur Trossen]
    on a public page like here https://www.wiki-to-yes.org/Stegskopf under the headline "Noch Fragen?". There users will just see the name. So the e-mail address is not visible. But the code behind can be detected by bots. That's my worry. There are programs which makes the code unreadable for bots. I wonder if that is needed and whether Tiki knows how to protect mails.

PDF Mediaplayer plugin

Fixed
  • pdf package was installed
  • mediaplayer and PDF 2455 was tested
  • added a fit view parameter for better display without fixed width and height


Notification and messaging

  • People receive information about changings in databases (from other user i.e.). They complain about. No idea why they receive those messages which are dedicated to the admin. How can we stop that?
  • I would like to improve the system in a way, that messaging can be centralizes a bit more in order to avoid that people get the information which are urgent but not those they do not want to have. Maybe you know whatz I mean and have an idea
Fixed, need your action - email sent
  • Users can choose the newsletter they want


PDF Handling

  • printing PDF is offered in action menu but doesn’t work
    Fixed
    • Installed the mpdf package through the terminal
  • viewing PDF-files
    There is a list of PDF files on https://www.wiki-to-yes.org/Arbeiten They will be downloaded if I click on them. I prefere if they are just shown first. Is that possible that they open in a browser directly or do I have to embed them in a wiki page?
    Fixed (work for me... may be because of the previous fix?)
  • There was an announcement in Tiki that viewing PDF files is improved
    . I.e. here: https://www.wiki-to-yes.org/Mediation-vision-Buch Is that the newest and best version already?
    Fixed
    • Removed HTML old code for new mediaplayer code I already gave you
      *
      Copy to clipboard
      {mediaplayer src="display2455#view=fit" type="pdf"}
  • I like that content of PDF will be included in the search automatically
    Is that the case already? (means I upload a pdf and the content will be indexed automatically?
    Fixed
    • Setting and indexed the files to be searched into
      * Image


Newsletter

  1. Is it possible to assign users from a group (like Stegskopf) automatically to a newsletter?
  2. Broadcast system in order to send messages to users no matter if they signed a newsletter or not. I need to be sure that everybody receives crucial information. Broadcast is not needed if 3. works.


Permissions

  1. How is it possible to close a wiki page for further editing (except by admin or creator)?
    Fixed
    • I enabled the "Lock" button at the bottom of the wiki pages
    • Usage is based on permissions, actually team can use it : https://www.wiki-to-yes.org/tiki-objectpermissions.php
    • BUT you enabed "Page creators are administrators of their pages" so I'm not sure how this interact (do you need that option enabled) ?


Communication within a group.

  1. Newsletters to send communication to all members of a group
    Install newsletter something like this https://www.wiki-to-yes.org/tiki-newsletters.php? but on frontpage here: https://www.wiki-to-yes.org/Newsletter. according to the headlines (choose, list, ...)
    Fixed
  2. Is ist possible to show sent useletters on a frontpage? (for the group to see what went out)?
    Please clarify
    I will manage with https://www.wiki-to-yes.org/tiki-newsletter_archives.php?nlId=8 somehow.

Permission newsletter archive

  1. Stegskopf group to see Newsletter Id7 Archives
    Fixed

    Was a permission problem (very messy at wiki-to-yes, you should use a page to log permissions and therefor be able to understand how they are set)

    1. You have to give GLOBAL "Can view the archive of a newsletters (tiki_p_view_newsletter)" permissions for EACH group (not parent group Mediation) you want to be able to see Archives
    2. Then on the Admin newsletter give the object permission "Can view the archive of a newsletters (tiki_p_view_newsletter)" for EACH Newsletter for each group.
      Note: it is delicate and need to be checked for each step (it took me baby step to have it set)


Plugin aliase

  1. I set the alias realname to display the user real name at : https://www.wiki-to-yes.org/Start-Intranet_Level1
  2. I like the
    Copy to clipboard
    {autoritem itemId="%itemId%”}
    plugin. Is it possible that it shows the content of field "tracker_field_biblioCode" and if that is empty the content of field tracker_field_titel instead?

    Fixed ?

    Arthur: Not yet as it seems: I entered 3 of autoritem plugins directly following each other. See the screenshot please.
  3. Create a plugin alias for Leitsatz (tracker71, tracker_field_merkeID_text and tracker_field_merkeLeitsatz)
    Replace trackermerkeitem custom code and add a remarksbox around.
    Fixed
    • Created the pluginalias leitsatz
    • Ideally we should migrate everyone so we can delete the custom "trackermerkeitem"
      Copy to clipboard
      {leitsatz itemId="3250"}
  4. Create a plugin alias for "EXAMPLE" => Beispiel (tracker85, title and tracker_field_beispieleBeispiel)
    Replace example custom code and display with font-italic
    Fixed
    • Created the pluginalias beispiel
    • It is not authorised to use exaample or exemple (restricted words)
    • Ideally we should migrate everyone so we can delete the custom "exemple"
      Copy to clipboard
      {beispiel itemId="13654"}
  5. If plugin aliase works it it possible to exchange the old ones with search and replace?
    A one million dollar question because the itemId value is placed in the middle of other things... I have to dive into the database, I estimate 2 or 3 hour work. What do you want me to do ?
  6. Email about plugins aliases
    Fixed
  7. Migration of the old plgugins: Yes I think this is a need for all of them.
    Please post here what should go with what:
  • autoritem = fundstelle
  • ... = ...


Left from Stegskopf

  • Sending e-mails to the list of participants (all of them at once i.e. here https://www.wiki-to-yes.org/Stegskopf-Teilnehmer. Since all of them are members of Stegskopf I could use the messaging system. Guess it's not the best option, because nobody knows who set properties in order to receive those mails.
  1. Find way to display in list plugin “Vorname” and “Nachname” even if they are titles of tracker1
    Tested on https://www.wiki-to-yes.org/Mediation-pending-membership-request, it displays now properly the name and the url to the tracker.
    Fixed

Permissions (approvals and notifications)

  1. Allow registered users to edit single items on tracker 38 (Institutionen tracker) to avoid permission that they can edit all the items.
    Background is: I collect all associations and firms in this tracker, which care for mediation. I want owner of those associations to edit the data themselves.
    Fixed, details in email: https://dev.wiki-to-yes.org/Tracker-Test

5. Improving the search

  1. The search should display results for users.
    (If I search for "online" for example I find all the users with emails containing "online", like xxx at t-online.de.
    Fixed, set "Users available in search results" to none
  2. The search should NOT display results for images in the file gallery (except pdf content)
  • Settings good,I test with an image, filename "Registrierung" (id 2487) it is not displayed if I search for it
  1. Content in uploaded PDF files should be found.


7. Some design and content issues

  1. https://www.wiki-to-yes.org/Navigation line height should be smaller as shown in the picture
    Image
  2. Something wrong with a search on tracker 16 for Verzeichnis
Copy to clipboard
Wrong code: --{LIST()}{filter content=16 field=tracker_id}{filter type="trackeritem"}{filter field="tracker_field_verzeichnisse" content="Verzeichnis" }{OUTPUT(template="count")}{OUTPUT}{LIST}-- Right code: {LIST()} {filter content=16 field=tracker_id} {filter type="trackeritem"} {filter field="tracker_field_verzeichnisse_text" content="Verzeichnis" } {LIST}
Correct result is 24, for a multislect field it is better to use the "plain" text version of the field to search in it.


2. SimilarAs (new module or plugin)

Previous
  1. Create a list plugin to filter the right object (all that uses the same tags are similar) - we have the objects
  2. Create a template to display the object information you need (title, link… what you want and we have, date, authors, etc)
  3. Review together, adjust and test
    Are tags disabled on your pages ? (freetags are still there but can't be added)
    Arthur: No idea. How can I check?
    Test page: https://dev.wiki-to-yes.org/bernard_similar
    It is designed to display wiki pages and trackeritems.
    SimilarAs is now a module you can add it page per page or per sections, categories, structures, etc... (still need your approval to complete)
    Arthur: Looks good, can it be enhanced on articles also? How tp proceed now?
+ Done https://dev.wiki-to-yes.org/bernard_similar + Arthur: Can you make a pluginalias from the code following please? I will exchange it with the similar content module then step by step. +finished

6. User

finished

The page needs to be categorised in a way Registered users can see it.
Image

User (Admins and Team group) have an edit button so they can edit their own information. (need to be tested after you set category permissions)
They can change, add and user can upload their picture (once).

I changed the preference : URL to go to when clicking on a username to this page so when a user click on a username he is redirected there (note again permission will need to allow user (from group?) to view).

This is the code :

Copy to clipboard
{LIST()} {pagination max=1} {filter field=tracker_id content=1} {filter type=trackeritem} {filter field="usersBenutzername" exact="{{user}}"} {output(template="userProfile.tpl")} {LIST}


You can place it at:

  1. the homepage i.e. https://www.wiki-to-yes.org/Start-Intranet_Level3 => May be design need to be adapted or a shorter version ?
  2. at the directory https://www.wiki-to-yes.org/Mediationsfachleute => May be design need to be adapted or a shorter version ? I guess you need to filter a certain group ?
  3. at the footer when s.b. clicks on the author’s name


I'm not sure if we need 3 real formats.
We can simply show or hide things depending on the page or area.
IE: If I'm Start-Intranet_Level3 I just need to see the photo block + the address block, etc.

Tell me what you want (what field, how to present them - do a sketch)

After email clarification, do you want me to create a user profile on dev ?

+Arthur: Yes please. + Done : https://dev.wiki-to-yes.org/00.userProfile ++Arthur: Honestly no idea how to use it. The idea was that user do not need to upload their picture twice and that I see the profile always when an autor (at the end of a page) is clicked. Is that possible that way?

  1. user is asked to upload a picture to his user account. https://www.wiki-to-yes.org/tiki-user_information.php? This is not important. Important is to show user picture in user tracker. User would have to upload his picture twice. Can we avoid that?
    Proposal: user picture is uploaded once and shown in https://www.wiki-to-yes.org/tiki-user_information.php? and user tracker the same time.
  2. presenting users: See screenshot please. Photo is not needed here but a working e-mail and a link to user tracker Image

Proposals:

  • Page with list of users form whom there is a created page and item
  • It is now better not to user the user preferences to display a user profile. Better create a nice profile display with all infor (account, user, mediations, item, etc)
    • If you want me to do this, send me groups of information and information you need. I'll do a nice design.
      IE: User information (tracker1; fieldId1, tracker1 fieldId2, etc); User Mediations groups (tracker87; fieldId10, tracker1 fieldId20, etc); etc...

    Arthur: basically yes. This would include all the fields of tracker1. The problem is that some fields will change and some are dependent on group membership. Avoiding the user preferences I see an advantage. Please have in mind that usertracker is used for directories like MediatorInnen as well. Does it make sense to create the nice profile display in spite of that right now?

  1. Using a swiper on https://www.wiki-to-yes.org/Highlights.
    There is really little/no documentation, so I followed the code and cloned (approximatly) your slider to a swiper at: https://dev.wiki-to-yes.org/Highlights
    I spend already one hour to make this work and i'm really unsure it is smart. They will be NO link on image (from my understanding). If you want images to slide with a URL it would be smarter to use a plugin list with a carousel template.

Let me know if you want me to persist in that direction or propose a plugin list alternative

+Arthur: Not yet. Regarding the swiper it is enough to check why the picture on your attempt on https://dev.wiki-to-yes.org/Highlights is repeated (it appears 4 times) +
previous
Following the recommendations on Tiki I like to exchenge it with swiper. See https://doc.tiki.org/PluginSwiper. No idea how to manage to have HTML supported in slide text. There is nop example on the page. Swiper should slide text and page snippets not files from gallery. How can I manage? Another question is how I can make pictures from gallery linking to pages. I use swiper now here WikiUnlimited (because slider didn't work anymore) but with slider I had links under each picture, leading to the page where the book is stored. How can I add links to the pictures? Maybe its enough to know the code (an example).
  1. Loading of the page Recherche is very slow.
    I fixed an error on the page and started https://dev.wiki-to-yes.org/Recherche however there are some "bad" choice of fields. For exemple, displaying tags in a dropdown is killing the server (it is infinite). You have also several text fields. I would group them all in one search text field.

What do you think ?

+Arthur: grouping the text fields in one search text field i ok. The dropdown field for categories is a very good help for users. This I wouldn't like to miss. Possible in a way?

4. Plugin similar content

Create the plugin (list) with a smarty template to replace the plugin similar content.
Sample: https://www.wiki-to-yes.org/Onlinetechnik

Previous
  1. If you look on https://www.wiki-to-yes.org/Onlinetechnik for example and you open the fade in the footer "Weitere Beiträge zu dem Thema mit gleichen Schlagworten" then you will see entries like "trackeritem : 5929". They link to trackeritems. All the links produce an error message. The link will be: https://www.wiki-to-yes.org/item5929?trackerId=16-Frage-Modernisierung-der-ausergerichtlichen-Streitbeilegung. The link doesn't work because it includes "trackerID=16. Funny that it works if the link goes to tracker "Interventionen" ID46. Seems to be a bug
  2. I like if similar content items do not show the item number but the title of the entry.
  3. Is Plugin similar content limited to 10 items? If yes, can we increase the number?
    I can recreate the plugin (list) with a smarty template, however it should be useable as a plugin alias (no extra code to Tiki), estimate 2h work, do you want me to to it ?
    Arthur: Yes. Please. Do we need to exchange the plugin then? It appears on every page. is that includen in 2h work?

5.Code => Plugin replacement

Copy to clipboard
{MODULE(module="action_similarcontent" broaden="y" nobox="y")}{MODULE} => replace with plugin alias "SimilarAs" ... => replace with plugin alias "Aufgabe" ... => replace with plugin alias "Beispiel" ... => replace with plugin alias "Fundstelle" ... => replace with plugin alias "Leitsatz" ... => ...

See my mail from today (24th of January). Please create the pluginalias for the similarcontent plugin. Replacement I will do manually at the first step.

+Arthur: Do not understand. I understand you make a plugin for similar content first., In a second step we will see how all the plugialias will be exchanges on wiki pages.
Pluginlist in multiselect fields

Pluginlist in multiselect fields

On https://www.wiki-to-yes.org/Konflikthindernisseverzeichnis there should be a list created where the tracker_field_hindernis (ID = 969) contains the entry "Konflikthindernis". I tried with {filter field="tracker_field_hindernis" multivalue="Konflikthindernis"} and "!exact" and "content". But there are only those trackeritems listed, where "Konflikthindernis" is the only entry ion that field though it is a multiselect field. I like if trackeritems will be listet also if there are more selections done in that field. (i.e. tracker_field_hindernis (ID = 969) contains "Konflikthindernis,Verfahrenshindernis,Herausforderung" it should be listet if filter is set to "Konflikthindernis" also.

I hope I understood your request 🤷 see: https://www.wiki-to-yes.org/Konflikthindernisseverzeichnis
I added the number of items foumd so we can compare and check results.

I am afraid that not. The field contains only one of the woprds i.e.

5. Reading time plugin

previous requirements

I created a new module "Reading Time" and placed it on toppage of all wiki pages.
Please see: https://dev.wiki-to-yes.org/Start-Intranet_Level1 (toppage)
Default words per minute = 200 (parameter)
We can discuss design of course.
Is it possible to write a plugin "Reading time"? It counts the words on a single article or a wiki-page and divides the number of words by 200. (people can read 200 words in a minute in average. Result is reading time in minutes.

Investigating.
First though; I don't see a pure counting word function in Tiki (text-area limit is counting, but is mainly limiting) so it has to be created.

  • Where do you need the plugin ?
    • Viewing the document content (on display count on a visible field)
    • Outside (not viewing) the document for exemple to create to list pages (title, link) with a time to read (reading time must be stored somewhere and presented in a different way... TBD)

Arthur: Is it difficult (expensive) to let Tiki count words? The background is to use Tiki for studies. I need to say: "If you read this it is a study time of xxx hours." For that it should be visible at the end of each page when viewing it. Would be perfect it is also in a page list where I can count: "If you read page 1,2,3, and so on the workload = reading time is yz"

Arthur: Perfectly done. Just check, if calculatrion is correct. Please have a look on https://www.wiki-to-yes.org/Verstehen. It shows reading time less than 1 minute but there is more to read. Same is on a few other pages.

pagination

On https://www.wiki-to-yes.org/Lexikon for example the pagination is not shown at the bottom of the list. Tghis is confusing users. It will be shown if I switch to the second page. Unfoprtunately I will have to go to the top of the table to see the icons and pages. Image

Trackerfilter with multiselect fields

I.e. on 00.formular-AT (origional on Formulare) there is a TRACKERFILTER plugin that should filter entries in the fieldID 372. This is a multiselect field, that could have several entries like in trackeritem 2184 for example. The field type has two entries: "Anleitung" and "Checklist". Trackerfilter shows the result only if there is just one entry in the field. It should find the trackeritem also if filter is set to "Anleitung" solely. How do I have to perform the trackerfilter copmmand that this will become possible?
Image

Wrong usage of the plugin List + the multiselect field is a bad choice. Trackerfilter will ve deprecated soon.
See the page for my examples. It is a "dirty" work because I'm not sure if you need this or this is just a test and what you need exactly.

Termine doesn't work

See here please https://www.wiki-to-yes.org/Termine. I understood this has to do with PHP version running on the server. Mr. Sauer will manage to update php. So we have to wait until that is done. Fixed after Tiki upgrade a license is now required.

Again: PDF Search doesn't work

"!Binnenphänomen" is a word appearing in file https://www.wiki-to-yes.org/CrossBorderMediation-Buch If IO serach for that word, nothiung will be found. Is there anything I have to obey when uploading pdfs that should be included in the search? Remark: Access to that book (file) is only for premium user. But I started seach as admin.

+ Dear Arthur, this issue has been already discussed. By design MySQL/ElasticSearch Search used on Tiki won't index a 105 pages PDF. This is way too BIG and would require a specific server/database setup for a single usage (only search). It may be possible or not to have this acheived using Tiki (my feeling is that a different application should be used for such case) but has to be tested and database or server specialist to be hired. I can do this but they will be no budget limit as I have not yet any idea of what would cost senior developper outside Tiki today (last time I hired an elasticSearch senior consultant was in 2017 and cost was $275/hour 😳).

Filedescription doesn't work

If I want to add metadata (like file description) of a file storted in gallery changes will not be saved. Conctetely I tried to add a filedescription on https://www.wiki-to-yes.org/file101 to fileId=2563.

+ I confirmed the bug. Will be fixed.

Regarding structured menu.

  • Find what is adding the ref id code on the menu and remove it (nothing to change now after reniewing the main menu)

Finding where trackeritems are linked on pages.
It is very much improving the functionality, if search is possible in footnotes. I.e. on the bottom of Intervision you will find a footnote linking to https://www.wiki-to-yes.org/item15048-Supervision-Intervision-Kollegiale-Fallberatung-Coaching-Balint-Gruppen Now it will help if it is possible to find where else this link to trackeritem appears on pages. Means footote on page Intervision shoud be found if I search for "Supervision, Intervision, Kollegiale Fallberatung, Coaching, Balint-Gruppen". Is that possible or do you have an inspiratiomn how to manage? This really would be an improvement.
NOT POSSIBLE

Successfully finished

Moving wiki to Yes to the new server
Please contact Mr Sauer to decide what is the best and easiest way.
Maybe it makes sense to newly installit and simultaniously upgrade to the newest Tiki version?
Mr Sauer told me Elasticserach runs much better. Maybe index problems cause by Elastiocserach will be repaired by mopving on the new server
Index problems
Index problems still appear regularily. Maybe this can be healed when moving to the new server. Otherwise they should be repaired.